Teaching Networks – Pedagogy Course
This is a course on teaching networks, but more specifically the pedagogy – how we teach not what we teach. The underpinning material is based on current research themes for teaching computing in schools.
To investigate how useful the course is for teachers we have organised the course as both a training programme and as a research project. Therefore, we are asking participants to complete short pre-course and post-course surveys.
Cohort 1 & 2
Using binary boxes. How many pupils can use a pair at once? Answer SIX
Rohini’s lesson material for using binary boxes
- Pre-course Survey
- Presentation 1 Pedagogy and Lesson plan for pedagogy and careers
- Presentation 2 Binary Boxes
- Presentation 3 Simulations
- Presentation 4 Sharing resources and careers
At the end of the course, we will ask participants if there are opportunities to apply what they have learned in their school and support them to write up case studies. The case studies will be used in the research and as part of ongoing training material.
Links
Pedagogy
- Revised Bloom’s Taxonomy (Anderson & Krathwohl, 2001)
- Semantic Waves (Blog from Paul Curzon)
Concepts and Curriculum
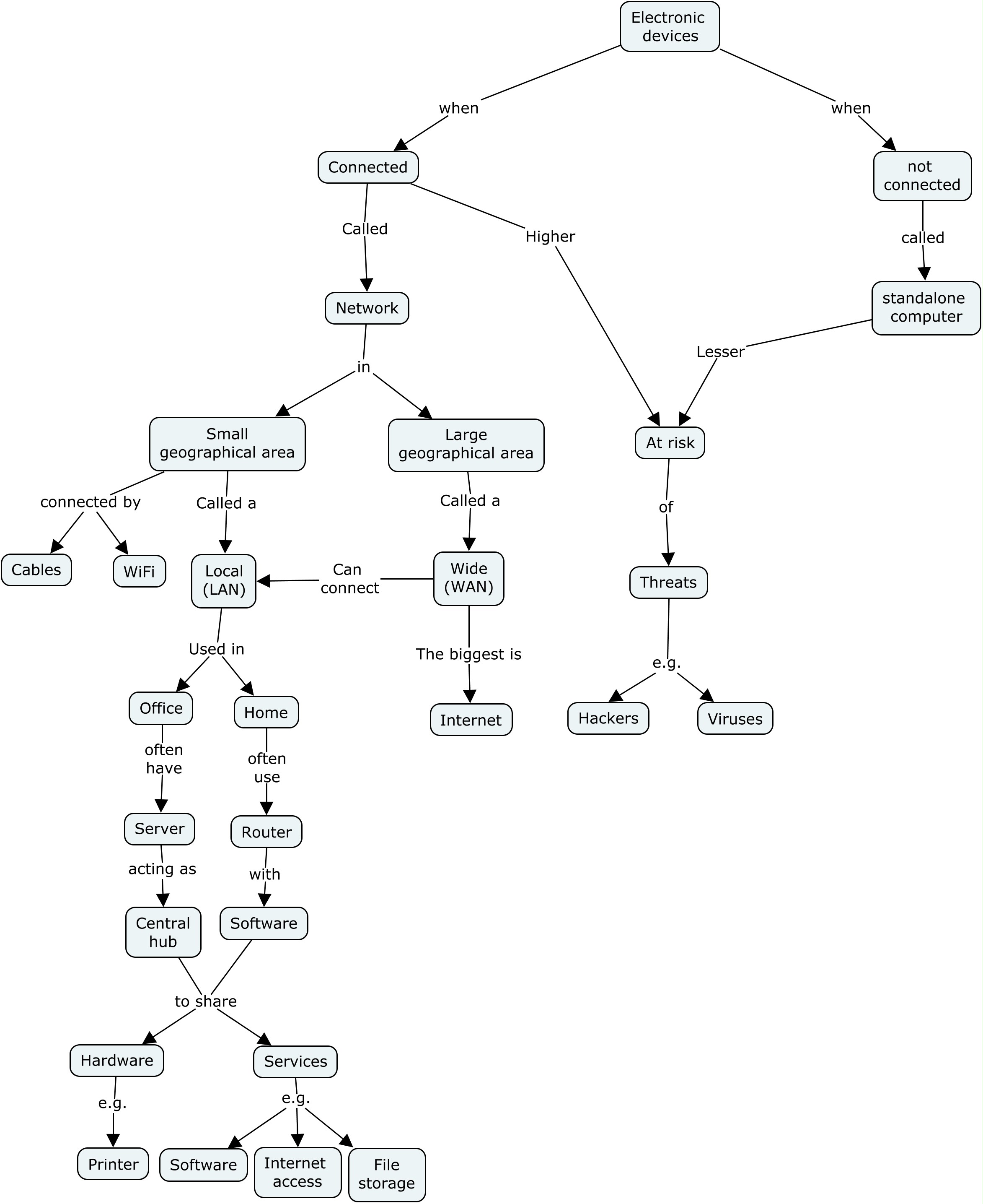
- Concept Maps one two of KS2/3 Networks (Thank you Mark Dorling)
- Curriculum Map (Thank you Mark Dorling)
- NCCE Year 7 Systems learning trajectories (you need to be logged on)
Classroom Resources
- A google sheet with a very long list of network resources
- Planning – With huge thanks from William Lau
- William’s Network Poster
- William’s book
Notable Protocol resources (also in the google sheet)